Fixes:
https://github.com/appsmithorg/appsmith/issues/24202
#### Type of change
- Chore (housekeeping or task changes that don't impact user perception)
## Testing
>
#### How Has This Been Tested?
> Please describe the tests that you ran to verify your changes. Also
list any relevant details for your test configuration.
> Delete anything that is not relevant
- [ ] Manual
- [ ] Jest
- [ ] Cypress
>
>
#### Test Plan
> Add Testsmith test cases links that relate to this PR
>
>
#### Issues raised during DP testing
> Link issues raised during DP testing for better visiblity and tracking
(copy link from comments dropped on this PR)
>
>
>
## Checklist:
#### Dev activity
- [ ] My code follows the style guidelines of this project
- [ ] I have performed a self-review of my own code
- [ ] I have commented my code, particularly in hard-to-understand areas
- [ ] I have made corresponding changes to the documentation
- [ ] My changes generate no new warnings
- [ ] I have added tests that prove my fix is effective or that my
feature works
- [ ] New and existing unit tests pass locally with my changes
- [ ] PR is being merged under a feature flag
#### QA activity:
- [ ] [Speedbreak
features](https://github.com/appsmithorg/TestSmith/wiki/Test-plan-implementation#speedbreaker-features-to-consider-for-every-change)
have been covered
- [ ] Test plan covers all impacted features and [areas of
interest](https://github.com/appsmithorg/TestSmith/wiki/Guidelines-for-test-plans/_edit#areas-of-interest)
- [ ] Test plan has been peer reviewed by project stakeholders and other
QA members
- [ ] Manually tested functionality on DP
- [ ] We had an implementation alignment call with stakeholders post QA
Round 2
- [ ] Cypress test cases have been added and approved by SDET/manual QA
- [ ] Added `Test Plan Approved` label after Cypress tests were reviewed
- [ ] Added `Test Plan Approved` label after JUnit tests were reviewed
## Description
* Fork within application, this needs 2 things:
* Load the workspaceList even when we have setModalClose variable set
* When fork is successful, on the next page it should close the forking
modal
* Adds forking model to EditorAppName menu
* Adds FETCH_APPLICATION_INIT to forkApplicationSaga
* This makes sure that when we fork an app from within another app,
it will reinitialize the new app properly.
* Corrects workspaceId variable for forkApplicationSaga
#### PR fixes following issue(s)
Fixes # (issue number)
#21470
#### Media

#### Type of change
- New feature (non-breaking change which adds functionality)
## Testing
#### How Has This Been Tested?
- [x] Cypress
#### Test Plan
> Add Testsmith test cases links that relate to this PR
>
>
#### Issues raised during DP testing
> Link issues raised during DP testing for better visiblity and tracking
(copy link from comments dropped on this PR)
>
>
>
## Checklist:
#### Dev activity
- [x] My code follows the style guidelines of this project
- [x] I have performed a self-review of my own code
- [x] I have commented my code, particularly in hard-to-understand areas
- [ ] I have made corresponding changes to the documentation
- [x] My changes generate no new warnings
- [x] I have added tests that prove my fix is effective or that my
feature works
- [x] New and existing unit tests pass locally with my changes
- [ ] PR is being merged under a feature flag
#### QA activity:
- [ ] [Speedbreak
features](https://github.com/appsmithorg/TestSmith/wiki/Test-plan-implementation#speedbreaker-features-to-consider-for-every-change)
have been covered
- [ ] Test plan covers all impacted features and [areas of
interest](https://github.com/appsmithorg/TestSmith/wiki/Guidelines-for-test-plans/_edit#areas-of-interest)
- [ ] Test plan has been peer reviewed by project stakeholders and other
QA members
- [ ] Manually tested functionality on DP
- [ ] We had an implementation alignment call with stakeholders post QA
Round 2
- [ ] Cypress test cases have been added and approved by SDET/manual QA
- [ ] Added `Test Plan Approved` label after Cypress tests were reviewed
- [ ] Added `Test Plan Approved` label after JUnit tests were reviewed
## Description
Adds Cypress tests for ensuring Auto layout's auto-dimension feature
works properly
#### PR fixes following issue(s)
Fixes#23230Fixes#22580
#### Type of change
- Chore (housekeeping or task changes that don't impact user perception)
>
>
>
## Testing
>
#### How Has This Been Tested?
> Please describe the tests that you ran to verify your changes. Also
list any relevant details for your test configuration.
> Delete anything that is not relevant
- [ ] Manual
- [ ] Jest
- [ ] Cypress
>
>
#### Test Plan
> Add Testsmith test cases links that relate to this PR
>
>
#### Issues raised during DP testing
> Link issues raised during DP testing for better visiblity and tracking
(copy link from comments dropped on this PR)
>
>
>
## Checklist:
#### Dev activity
- [ ] My code follows the style guidelines of this project
- [ ] I have performed a self-review of my own code
- [ ] I have commented my code, particularly in hard-to-understand areas
- [ ] I have made corresponding changes to the documentation
- [ ] My changes generate no new warnings
- [ ] I have added tests that prove my fix is effective or that my
feature works
- [ ] New and existing unit tests pass locally with my changes
- [ ] PR is being merged under a feature flag
#### QA activity:
- [ ] [Speedbreak
features](https://github.com/appsmithorg/TestSmith/wiki/Test-plan-implementation#speedbreaker-features-to-consider-for-every-change)
have been covered
- [ ] Test plan covers all impacted features and [areas of
interest](https://github.com/appsmithorg/TestSmith/wiki/Guidelines-for-test-plans/_edit#areas-of-interest)
- [ ] Test plan has been peer reviewed by project stakeholders and other
QA members
- [ ] Manually tested functionality on DP
- [ ] We had an implementation alignment call with stakeholders post QA
Round 2
- [ ] Cypress test cases have been added and approved by SDET/manual QA
- [ ] Added `Test Plan Approved` label after Cypress tests were reviewed
- [ ] Added `Test Plan Approved` label after JUnit tests were reviewed
> Pull Request Template
>
> Use this template to quickly create a well written pull request.
Delete all quotes before creating the pull request.
>
## Description
Adding test cases to cover scenarios in resizing behaviour and suggested
widgets in Auto Layout mode.
#### PR fixes following issue(s)
Fixes#23656
> if no issue exists, please create an issue and ask the maintainers
about this first
>
>
#### Media
> A video or a GIF is preferred. when using Loom, don’t embed because it
looks like it’s a GIF. instead, just link to the video
>
>
#### Type of change
> Please delete options that are not relevant.
- Bug fix (non-breaking change which fixes an issue)
- New feature (non-breaking change which adds functionality)
- Breaking change (fix or feature that would cause existing
functionality to not work as expected)
- Chore (housekeeping or task changes that don't impact user perception)
- This change requires a documentation update
>
>
>
## Testing
>
#### How Has This Been Tested?
> Please describe the tests that you ran to verify your changes. Also
list any relevant details for your test configuration.
> Delete anything that is not relevant
- [ ] Manual
- [ ] Jest
- [x] Cypress
>
>
#### Test Plan
> Add Testsmith test cases links that relate to this PR
>
>
#### Issues raised during DP testing
> Link issues raised during DP testing for better visiblity and tracking
(copy link from comments dropped on this PR)
>
>
>
## Checklist:
#### Dev activity
- [ ] My code follows the style guidelines of this project
- [ ] I have performed a self-review of my own code
- [ ] I have commented my code, particularly in hard-to-understand areas
- [ ] I have made corresponding changes to the documentation
- [ ] My changes generate no new warnings
- [ ] I have added tests that prove my fix is effective or that my
feature works
- [ ] New and existing unit tests pass locally with my changes
- [ ] PR is being merged under a feature flag
#### QA activity:
- [ ] [Speedbreak
features](https://github.com/appsmithorg/TestSmith/wiki/Test-plan-implementation#speedbreaker-features-to-consider-for-every-change)
have been covered
- [ ] Test plan covers all impacted features and [areas of
interest](https://github.com/appsmithorg/TestSmith/wiki/Guidelines-for-test-plans/_edit#areas-of-interest)
- [ ] Test plan has been peer reviewed by project stakeholders and other
QA members
- [ ] Manually tested functionality on DP
- [ ] We had an implementation alignment call with stakeholders post QA
Round 2
- [ ] Cypress test cases have been added and approved by SDET/manual QA
- [ ] Added `Test Plan Approved` label after Cypress tests were reviewed
- [ ] Added `Test Plan Approved` label after JUnit tests were reviewed
## Description
- Cy 10.4 seems to crash browser sometimes & CI runs are timingout,
hence upgrading to Cy 11.2 in which fix for this is included (fix from
10.11 onwards)
- WIDGET also included into ObjectsCore & all references for direct
WIDGET updated
- .attachFile() updated to .selectFile
- NavigateTo_spec - split done - updated methods to use TS helpers
- Flakiness with @updateLayout call - fixed
- ActionExecution/PostWindowMessage_spec.ts - flakyfix
- GitSync/SwitchBranches_spec.js - 7th case - flakyfix
- S3_spec1 - removed duplicate `its` & updated tests
- Datasources/Styles_spec.js - flakyfix
- ci-viewports updated to check CI video/screenshot quality - this is
affecting other cases, hence reverted
- Binding/Widget_loading_spec.js - flakyfix
- ApiTests/API_Edit_spec.js - flakyfix
- ExplorerTests/Query_Datasource_spec.js - flakyfix
#### PR fixes following issue(s)
Fixes #
- Improves CI runs
#### Type of change
- Script update (non-breaking change which fixes an issue)
## Testing
#### How Has This Been Tested?
- [X] Cypress CI runs
## Checklist:
#### QA activity:
- [X] Added `Test Plan Approved` label after Cypress tests were reviewed
## Description
This fixes an issue where the action selector value was not showing up
in the popup for integration options. This issue was introduced in
release by [this
PR](https://github.com/appsmithorg/appsmith/pull/23242).
Before|After
--|--
<img width="589" alt="Screenshot 2023-05-22 at 11 28 54 PM"
src="https://github.com/appsmithorg/appsmith/assets/13567359/af8a7bfe-379a-4e18-84a2-df32fa8aa6cd">|<img
width="655" alt="Screenshot 2023-05-22 at 11 28 26 PM"
src="https://github.com/appsmithorg/appsmith/assets/13567359/a44f162c-578f-497c-9300-5bf75df38bd5">
#### Type of change
- Bug fix (non-breaking change which fixes an issue)
## Testing
>
#### How Has This Been Tested?
> Please describe the tests that you ran to verify your changes. Also
list any relevant details for your test configuration.
> Delete anything that is not relevant
- [ ] Manual
- [ ] Jest
- [x] Cypress
>
>
#### Test Plan
> Add Testsmith test cases links that relate to this PR
>
>
#### Issues raised during DP testing
> Link issues raised during DP testing for better visiblity and tracking
(copy link from comments dropped on this PR)
>
>
>
## Checklist:
#### Dev activity
- [ ] My code follows the style guidelines of this project
- [ ] I have performed a self-review of my own code
- [ ] I have commented my code, particularly in hard-to-understand areas
- [ ] I have made corresponding changes to the documentation
- [ ] My changes generate no new warnings
- [ ] I have added tests that prove my fix is effective or that my
feature works
- [ ] New and existing unit tests pass locally with my changes
- [ ] PR is being merged under a feature flag
#### QA activity:
- [ ] [Speedbreak
features](https://github.com/appsmithorg/TestSmith/wiki/Test-plan-implementation#speedbreaker-features-to-consider-for-every-change)
have been covered
- [ ] Test plan covers all impacted features and [areas of
interest](https://github.com/appsmithorg/TestSmith/wiki/Guidelines-for-test-plans/_edit#areas-of-interest)
- [ ] Test plan has been peer reviewed by project stakeholders and other
QA members
- [ ] Manually tested functionality on DP
- [ ] We had an implementation alignment call with stakeholders post QA
Round 2
- [ ] Cypress test cases have been added and approved by SDET/manual QA
- [ ] Added `Test Plan Approved` label after Cypress tests were reviewed
- [ ] Added `Test Plan Approved` label after JUnit tests were reviewed
## Description
This includes
> Building a new image for airgapped instances
> Running ci-tests on airgapped image
> Running cypress tests selectively ignoring non supported features for
airgap like Templates, Custom JS lib and also alternating test
behaviours for some tests like tests using mock db, since it doesn't
work on airgap we have to create a ds. So this selective testing was
done using cypress-tags
> Having a new client build for airgapped images which bundles all the
assets.
> And changes in the workflow files to account for all the above.
With airgap, we can ignore certain tests and also need to account for
tests using mock datasources and such by creating new datasources
instead of mock datasources. Since those are blocked. So to perform a
selective testing we are using a plugin called `cypress-tags` and to
perform conditional testing when required we use the `AIRGAPPED` cypress
env. This PR introduces both and also modified the codebase to support
this new way of running cypress.
Since we can't trigger `/ok-to-test` on this because ci-test needs the
CYPRESS_EXCLUDE_TAGS and slash command doesn't dispatch from current
branch,
I manually triggered the `TBP` workflow to run ci-test on this branch.
And the new `TBP airgap` workflow to run ci-test on airgapped docker
image on this branch.
Here is the link to the run
https://github.com/appsmithorg/appsmith/actions/runs/4882041416Fixes#22007Fixes#22814
## Type of change
> Please delete options that are not relevant.
- New feature (non-breaking change which adds functionality)
- Chore (housekeeping or task changes that don't impact user perception)
## How Has This Been Tested?
- Manual
- Cypress
### Test Plan
> Add Testsmith test cases links that relate to this PR
### Issues raised during DP testing
> Link issues raised during DP testing for better visiblity and tracking
(copy link from comments dropped on this PR)
## Checklist:
### Dev activity
- [x] My code follows the style guidelines of this project
- [x] I have performed a self-review of my own code
- [ ] I have commented my code, particularly in hard-to-understand areas
- [ ] I have made corresponding changes to the documentation
- [x] My changes generate no new warnings
- [x] I have added tests that prove my fix is effective or that my
feature works
- [x] New and existing unit tests pass locally with my changes
- [ ] PR is being merged under a feature flag
### QA activity:
- [ ] Test plan has been approved by relevant developers
- [ ] Test plan has been peer reviewed by QA
- [ ] Cypress test cases have been added and approved by either SDET or
manual QA
- [ ] Organized project review call with relevant stakeholders after
Round 1/2 of QA
- [ ] Added Test Plan Approved label after reveiwing all Cypress test
## Description
When selecting a display picture, show alert on selecting invalid file
type.
e.g. when you rename a pdf file to png and try to upload it
Design system changes:
https://github.com/appsmithorg/design-system/pull/466Fixes#22592
Media
https://www.loom.com/share/f8971769aaad422fb86c6b02306102ce
## Type of change
- Bug fix (non-breaking change which fixes an issue)
## How Has This Been Tested?
- Cypress
- Manual
### Test Plan
> Add Testsmith test cases links that relate to this PR
### Issues raised during DP testing
> Link issues raised during DP testing for better visiblity and tracking
(copy link from comments dropped on this PR)
## Checklist:
### Dev activity
- [x] My code follows the style guidelines of this project
- [x] I have performed a self-review of my own code
- [ ] I have commented my code, particularly in hard-to-understand areas
- [ ] I have made corresponding changes to the documentation
- [x] My changes generate no new warnings
- [x] I have added tests that prove my fix is effective or that my
feature works
- [x] New and existing unit tests pass locally with my changes
- [ ] PR is being merged under a feature flag
### QA activity:
- [ ] Test plan has been approved by relevant developers
- [ ] Test plan has been peer reviewed by QA
- [ ] Cypress test cases have been added and approved by either SDET or
manual QA
- [ ] Organized project review call with relevant stakeholders after
Round 1/2 of QA
- [ ] Added Test Plan Approved label after reveiwing all Cypress test
## Description
> Remove debugger from preview mode
> Remove debugger in welcome tour
> Don't open debugger on `onpageload` action.
Fixes#22283#22281#22275
## Type of change
> Please delete options that are not relevant.
- Bug fix (non-breaking change which fixes an issue)
## How Has This Been Tested?
> Please describe the tests that you ran to verify your changes. Provide
instructions, so we can reproduce.
> Please also list any relevant details for your test configuration.
> Delete anything that is not important
- Manual
- Cypress
## Checklist:
### Dev activity
- [x] My code follows the style guidelines of this project
- [x] I have performed a self-review of my own code
- [x] I have commented my code, particularly in hard-to-understand areas
- [ ] I have made corresponding changes to the documentation
- [x] My changes generate no new warnings
- [x] I have added tests that prove my fix is effective or that my
feature works
- [x] New and existing unit tests pass locally with my changes
- [ ] PR is being merged under a feature flag
### QA activity:
- [ ] Test plan has been approved by relevant developers
- [ ] Test plan has been peer reviewed by QA
- [ ] Cypress test cases have been added and approved by either SDET or
manual QA
- [ ] Organized project review call with relevant stakeholders after
Round 1/2 of QA
- [ ] Added Test Plan Approved label after reveiwing all Cypress test
## Description
This PR improves the error resolution journey for users. Lint warnings
are added to async JS functions which are bound to data fields (sync
fields).
- JSObjects are "linted" by individual properties (as opposed to being
"linted" as a whole)
- Only edited jsobject properties get "linted", improving jsObject
linting by ~35%.(This largely depends on the size of the JSObject)
<img width="500" alt="Screenshot 2023-04-03 at 11 17 45"
src="https://user-images.githubusercontent.com/46670083/229482424-233f3950-ffec-46f5-8c42-680dff6a412f.png">
<img width="500" alt="Screenshot 2023-03-14 at 11 26 00"
src="https://user-images.githubusercontent.com/46670083/224975572-b2d8d404-aac6-43fb-be14-20edf7c56117.png">
<img width="500" alt="Screenshot 2023-03-14 at 11 41 11"
src="https://user-images.githubusercontent.com/46670083/224975952-c40848b1-69d8-489d-9b62-24127ea1a2f1.png">
Fixes#20289Fixes#20008
## Type of change
- Bug fix (non-breaking change which fixes an issue)
## How Has This Been Tested?
- CYPRESS
- JEST
### Test Plan
> Add Testsmith test cases links that relate to this PR
### Issues raised during DP testing
> Link issues raised during DP testing for better visiblity and tracking
(copy link from comments dropped on this PR)
## Checklist:
### Dev activity
- [ ] My code follows the style guidelines of this project
- [ ] I have performed a self-review of my own code
- [ ] I have commented my code, particularly in hard-to-understand areas
- [ ] I have made corresponding changes to the documentation
- [ ] My changes generate no new warnings
- [ ] I have added tests that prove my fix is effective or that my
feature works
- [ ] New and existing unit tests pass locally with my changes
- [ ] PR is being merged under a feature flag
### QA activity:
- [ ] Test plan has been approved by relevant developers
- [x] Test plan has been peer reviewed by QA
- [x] Cypress test cases have been added and approved by either SDET or
manual QA
- [ ] Organized project review call with relevant stakeholders after
Round 1/2 of QA
- [ ] Added Test Plan Approved label after reveiwing all Cypress test
## Description
- Supporting PR for the
[bug](https://github.com/appsmithorg/appsmith/issues/21046) automation
[script](https://github.com/appsmithorg/appsmith-ee/pull/1219) in EE
repo - Can be used for other admin settings scripts
## Type of change
- Admin settings helpers for automation scripts
## How Has This Been Tested?
- Cypress test runs
## Checklist:
### QA activity:
- [ ] Test plan has been approved by relevant developers
- [ ] Test plan has been peer reviewed by QA
- [ ] Cypress test cases have been added and approved by either SDET or
manual QA
- [ ] Organized project review call with relevant stakeholders after
Round 1/2 of QA
- [ ] Added Test Plan Approved label after reveiwing all Cypress test
## Description
This PR upgrades Prettier to v2 + enforces TypeScript’s [`import
type`](https://www.typescriptlang.org/docs/handbook/release-notes/typescript-3-8.html#type-only-imports-and-export)
syntax where applicable. It’s submitted as a separate PR so we can merge
it easily.
As a part of this PR, we reformat the codebase heavily:
- add `import type` everywhere where it’s required, and
- re-format the code to account for Prettier 2’s breaking changes:
https://prettier.io/blog/2020/03/21/2.0.0.html#breaking-changes
This PR is submitted against `release` to make sure all new code by team
members will adhere to new formatting standards, and we’ll have fewer
conflicts when merging `bundle-optimizations` into `release`. (I’ll
merge `release` back into `bundle-optimizations` once this PR is
merged.)
### Why is this needed?
This PR is needed because, for the Lodash optimization from
7cbb12af88,
we need to use `import type`. Otherwise, `babel-plugin-lodash` complains
that `LoDashStatic` is not a lodash function.
However, just using `import type` in the current codebase will give you
this:
<img width="962" alt="Screenshot 2023-03-08 at 17 45 59"
src="https://user-images.githubusercontent.com/2953267/223775744-407afa0c-e8b9-44a1-90f9-b879348da57f.png">
That’s because Prettier 1 can’t parse `import type` at all. To parse it,
we need to upgrade to Prettier 2.
### Why enforce `import type`?
Apart from just enabling `import type` support, this PR enforces
specifying `import type` everywhere it’s needed. (Developers will get
immediate TypeScript and ESLint errors when they forget to do so.)
I’m doing this because I believe `import type` improves DX and makes
refactorings easier.
Let’s say you had a few imports like below. Can you tell which of these
imports will increase the bundle size? (Tip: it’s not all of them!)
```ts
// app/client/src/workers/Linting/utils.ts
import { Position } from "codemirror";
import { LintError as JSHintError, LintOptions } from "jshint";
import { get, isEmpty, isNumber, keys, last, set } from "lodash";
```
It’s pretty hard, right?
What about now?
```ts
// app/client/src/workers/Linting/utils.ts
import type { Position } from "codemirror";
import type { LintError as JSHintError, LintOptions } from "jshint";
import { get, isEmpty, isNumber, keys, last, set } from "lodash";
```
Now, it’s clear that only `lodash` will be bundled.
This helps developers to see which imports are problematic, but it
_also_ helps with refactorings. Now, if you want to see where
`codemirror` is bundled, you can just grep for `import \{.*\} from
"codemirror"` – and you won’t get any type-only imports.
This also helps (some) bundlers. Upon transpiling, TypeScript erases
type-only imports completely. In some environment (not ours), this makes
the bundle smaller, as the bundler doesn’t need to bundle type-only
imports anymore.
## Type of change
- Chore (housekeeping or task changes that don't impact user perception)
## How Has This Been Tested?
This was tested to not break the build.
### Test Plan
> Add Testsmith test cases links that relate to this PR
### Issues raised during DP testing
> Link issues raised during DP testing for better visiblity and tracking
(copy link from comments dropped on this PR)
## Checklist:
### Dev activity
- [x] My code follows the style guidelines of this project
- [ ] I have performed a self-review of my own code
- [ ] I have commented my code, particularly in hard-to-understand areas
- [ ] I have made corresponding changes to the documentation
- [x] My changes generate no new warnings
- [ ] I have added tests that prove my fix is effective or that my
feature works
- [ ] New and existing unit tests pass locally with my changes
- [ ] PR is being merged under a feature flag
### QA activity:
- [ ] Test plan has been approved by relevant developers
- [ ] Test plan has been peer reviewed by QA
- [ ] Cypress test cases have been added and approved by either SDET or
manual QA
- [ ] Organized project review call with relevant stakeholders after
Round 1/2 of QA
- [ ] Added Test Plan Approved label after reveiwing all Cypress test
---------
Co-authored-by: Satish Gandham <hello@satishgandham.com>
Co-authored-by: Satish Gandham <satish.iitg@gmail.com>
## Description
- Merged Table.ts & TableV2.ts into single page Table.ts and refactored
scripts accordingly
Flaky fixes below:
- Listv2_Button_Widget_spec.ts
- CreateNewApp_spec.js
- GuidedTour_spec.js
## How Has This Been Tested?
- Cypress test runs
## Checklist:
### QA activity:
- [ ] Test plan has been approved by relevant developers
- [ ] Test plan has been peer reviewed by QA
- [ ] Cypress test cases have been added and approved by either SDET or
manual QA
- [ ] Organized project review call with relevant stakeholders after
Round 1/2 of QA
- [ ] Added Test Plan Approved label after reveiwing all Cypress test
---------
Co-authored-by: Aishwarya UR <aishwarya@appsmith.com>
## Description
**Fixed below flaky tests**
- DeleteWorkspace_spec.js
- Guided Tour.js
- GraphQL_spec.ts
- CreateNewApp_spec.js
- PgAdmin spec
- DS - CreateQuery methods refactored
- Mock DB creation refactored
## Type of change
- Flaky test fix
## How Has This Been Tested?
- Cypress test runs
## Checklist:
### QA activity:
- [ ] Test plan has been approved by relevant developers
- [ ] Test plan has been peer reviewed by QA
- [ ] Cypress test cases have been added and approved by either SDET or
manual QA
- [ ] Organized project review call with relevant stakeholders after
Round 1/2 of QA
- [ ] Added Test Plan Approved label after reveiwing all Cypress test
---------
Co-authored-by: Aishwarya UR <aishwarya@appsmith.com>
## Description
Add cypress tests for custom js library with git
## Checklist:
### Dev activity
- [ ] My code follows the style guidelines of this project
- [ ] I have performed a self-review of my own code
- [ ] I have commented my code, particularly in hard-to-understand areas
- [ ] I have made corresponding changes to the documentation
- [ ] My changes generate no new warnings
- [ ] I have added tests that prove my fix is effective or that my
feature works
- [ ] New and existing unit tests pass locally with my changes
- [ ] PR is being merged under a feature flag
### QA activity:
- [ ] Test plan has been approved by relevant developers
- [ ] Test plan has been peer reviewed by QA
- [ ] Cypress test cases have been added and approved by either SDET or
manual QA
- [ ] Organized project review call with relevant stakeholders after
Round 1/2 of QA
- [ ] Added Test Plan Approved label after reveiwing all Cypress test
---------
Co-authored-by: Parthvi Goswami <parthvigoswami@Parthvis-MacBook-Pro.local>
## Description
Widget selection is driven by URL changes. This would fix browser
navigation for users as they can use browser back/forward buttons to
travel across older contexts on Appsmith.
> Fixing browser URL navigation for widgets
Fixes#19571
Media
> A video or a GIF is preferred. when using Loom, don’t embed because it
looks like it’s a GIF. instead, just link to the video
## Type of change
> Please delete options that are not relevant.
- New feature (non-breaking change which adds functionality)
## How Has This Been Tested?
- Manual
- Jest
- Cypress
### Test Plan
> Add Testsmith [test
cases](https://github.com/appsmithorg/TestSmith/issues/2171) links that
relate to this PR
### Issues raised during DP testing
- [X] When a selected widget is below viewport and user refreshes the
page, then the widget property pane is open but the page does not
navigate to the selected widget
https://loom.com/share/09f1eda2f02d474981a0d48e4a6419ec
- [ ] Drop 2 widgets one at a time > Delete both the widgets > Now click
on back button of the browser > Observe the url it shows the widget id
in the URL but the canvas remains empty
https://loom.com/share/53cae28a5d224e67b783c8ccf53745f5
Dev Response: This issue is valid but not a major inconvenience. We will
try to track it and see if it needed to be addressed. Many other web
tools do not handle such cases
- [X] Canvas scrolls down when all widgets are selected.
https://loom.com/share/c8a68dadcdb040779abd3a73bde2b06c
- [X] Widget is not getting highlighted when added from the API editor
page. Please refer to the attached
video:-https://jiju8jbmwa.vmaker.com/record/IkwiAqFgafK9dVmu
## Checklist:
### Dev activity
- [ ] My code follows the style guidelines of this project
- [ ] I have performed a self-review of my own code
- [ ] I have commented my code, particularly in hard-to-understand areas
- [ ] I have made corresponding changes to the documentation
- [ ] My changes generate no new warnings
- [ ] I have added tests that prove my fix is effective or that my
feature works
- [ ] New and existing unit tests pass locally with my changes
- [ ] PR is being merged under a feature flag
### QA activity:
- [ ] Test plan has been approved by relevant developers
- [x] Test plan has been peer reviewed by QA
- [ ] Cypress test cases have been added and approved by either SDET or
manual QA
- [ ] Organized project review call with relevant stakeholders after
Round 1/2 of QA
- [ ] Added Test Plan Approved label after reveiwing all Cypress test
---------
Co-authored-by: Aishwarya UR <aishwarya@appsmith.com>
## Description
Hover over appsmith properties in code to peek data.
<img width="380" alt="image"
src="https://user-images.githubusercontent.com/66776129/217707810-164924c0-36e8-4450-b087-18af333c7547.png">
This right now covers:
- Queries/JsObjects/Apis/Widgets and their properties.
- Note: For query or Api, this'll work only upto `Api.data`. (Not
`Api.data.users[0].id`)
- This is because of the way codemirror renders code and we'll need more
time to see how this is best handled.
Misc:
- added `react-append-to-body` to work with variable height for peek
overlay
- we needed a container that doesn't apply `position: absolute` to
itself
- Because, when a container's `height` is zero with `position: absolute`
(like in bp3-portal), child elements cannot be positioned using just the
`bottom` property
- with `react-append-to-body`, the container won't have `position:
absolute`, instead it is applied to the child element `<div>` directly,
hence we can position using `bottom` property.
Fixes#17507
Media
https://www.loom.com/share/0f17918fcd604805b023c215d57fce43
## Type of change
- New feature (non-breaking change which adds functionality)
## How Has This Been Tested?
- Manual
### Test Plan
https://github.com/appsmithorg/TestSmith/issues/2173https://github.com/appsmithorg/TestSmith/issues/2178
### Issues raised during DP testing
https://github.com/appsmithorg/appsmith/pull/20053#issuecomment-1420545330https://github.com/appsmithorg/appsmith/pull/20053#issuecomment-1424427913
## Checklist:
### Dev activity
- [x] My code follows the style guidelines of this project
- [x] I have performed a self-review of my own code
- [x] I have commented my code, particularly in hard-to-understand areas
- [ ] I have made corresponding changes to the documentation
- [x] My changes generate no new warnings
- [x] I have added tests that prove my fix is effective or that my
feature works
- [x] New and existing unit tests pass locally with my changes
- [ ] PR is being merged under a feature flag
### QA activity:
- [x] Test plan has been approved by relevant developers
- [ ] Test plan has been peer reviewed by QA
- [x] Cypress test cases have been added and approved by either SDET or
manual QA
- [ ] Organized project review call with relevant stakeholders after
Round 1/2 of QA
- [ ] Added Test Plan Approved label after reveiwing all Cypress test
## Description
- This PR includes tests for migrating to Local GITEA for running
cypress tests so we dont run into timeout issues in Git tests
## Type of change
- New Script + Script fixes
## How Has This Been Tested?
- Cypress on CI
## Checklist:
### QA activity:
- [X] Test plan has been approved by relevant developers
- [X] Test plan has been peer reviewed by QA
- [X] Cypress test cases have been added and approved by either SDET or
manual QA
- [X] Organized project review call with relevant stakeholders after
Round 1/2 of QA
- [X] Added Test Plan Approved label after reveiwing all Cypress test
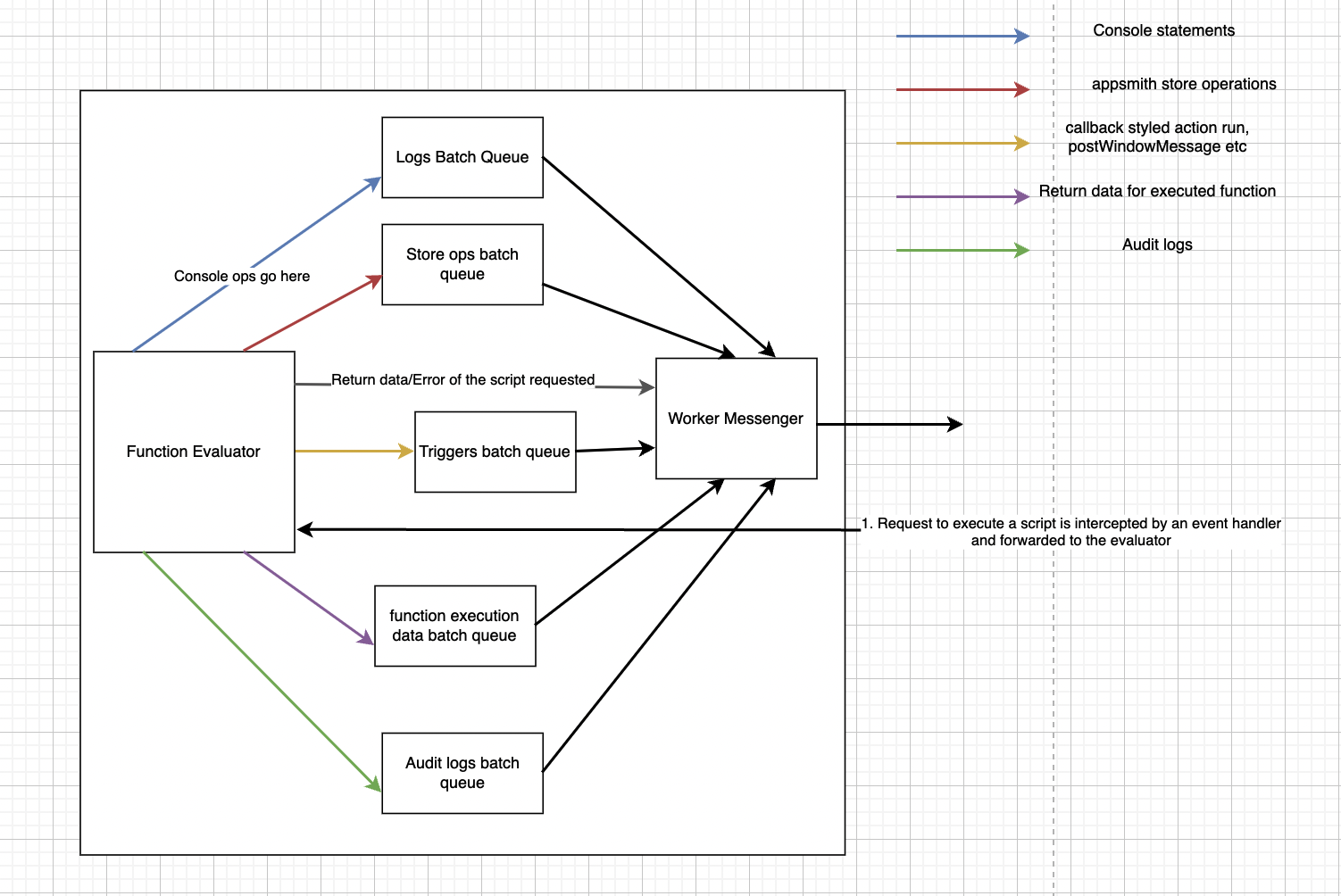
## Description
Any platform function that accepts a callback were unable to access the
variables declared in its parent scopes. This was a implementation miss
when we originally designed platform functions and again when we turned
almost every platform function into a Promise. This PR fixes this
limitation along with some other edge cases.
- Access outer scope variables inside the callback of run, postMessage,
setInterval, getGeoLocation and watchGeolocation functions.
- Fixes certain edge cases where functions with callbacks when called
inside the then block doesn't get executed. Eg `showAlert.then(() => /*
Doesn't execute */ Api1.run(() => {}))`
- Changes the implementation of all the platform function in appsmith to
maintain the execution metadata (info on from where a function was
invoked, event associated with it etc)
#### Refactor changes
- Added a new folder **_fns_** that would now hold all the platform
functions.
- Introduced a new ExecutionMetadata singleton class that is now
responsible for hold all the meta data related to the current
evaluation.
- Remove TRIGGER_COLLECTOR array where all callback based platform
functions were batched and introduced an Event Emitter based
implementation to handle batched fn calls.
- All callback based functions now emits event when invoked. These
events have handlers attached to the TriggerEmitter object. These
handler does the job of batching these invocations and telling the main
thread. It also ensures that platform fn calls that gets triggered out
the the context of a request/response cycle work.
#### Architecture
<img width="751" alt="Screenshot 2023-02-07 at 10 04 26"
src="https://user-images.githubusercontent.com/32433245/217259200-5eac71bc-f0d3-4d3c-9b69-2a8dc81351bc.png">
Fixes#13156Fixes#20225
## Type of change
- Bug fix (non-breaking change which fixes an issue)
- Refactor
## How Has This Been Tested?
- Jest
- Cypress
- Manual
### Test Plan
- [ ] https://github.com/appsmithorg/TestSmith/issues/2181
- [ ] https://github.com/appsmithorg/TestSmith/issues/2182
- [ ] Post message -
https://appsmith-git-chore-outer-scope-variable-access-get-appsmith.vercel.app/app/post-msg-app/page1-635fcfba2987b442a739b938/edit
- [ ] Apps:
https://appsmith-git-chore-outer-scope-variable-access-get-appsmith.vercel.app/app/earworm-1/home-630c9d85b4658d0f257c4987/edit
- [ ]
https://appsmith-git-chore-outer-scope-variable-access-get-appsmith.vercel.app/app/automation-test-cases/page-1-630c6b90d4ecd573f6bb01e9/edit#0hmn8m90ei
### Issues raised during DP testing
> Link issues raised during DP testing for better visiblity and tracking
(copy link from comments dropped on this PR)
## Checklist:
### Dev activity
- [x] My code follows the style guidelines of this project
- [x] I have performed a self-review of my own code
- [x] I have commented my code, particularly in hard-to-understand areas
- [x] I have made corresponding changes to the documentation
- [x] My changes generate no new warnings
- [x] I have added tests that prove my fix is effective or that my
feature works
- [x] New and existing unit tests pass locally with my changes
- [ ] PR is being merged under a feature flag
### QA activity:
- [ ] Test plan has been approved by relevant developers
- [ ] Test plan has been peer reviewed by QA
- [ ] Cypress test cases have been added and approved by either SDET or
manual QA
- [ ] Organized project review call with relevant stakeholders after
Round 1/2 of QA
- [ ] Added Test Plan Approved label after reviewing all Cypress test
Evaluated value window improvements:
1. Evaluated value window will not show up unless there is a dynamic
binding within the input field or when there's a validation error on the
input field (this edge case happens when user types an incorrect string
in the field for example typing a wrong date format inside the Default
Date field in the DatePickerWidget).
2. Evaluated value window will be draggable anywhere on the DOM. The new
position would also be remembered the next time the user returns to the
input.
3. The UI of the evaluated value window has been changed: Since the
popup will become draggable, it will have the name of the input it is
attached to. The styling of the evaluated value window fields has been
changed as well.
Design Documentation:
https://www.notion.so/appsmith/Improve-the-evaluated-value-window-experience-fbbdead747a5468b8015c2fbbb5843bc
> Add a TL;DR when description is extra long (helps content team)
Fixes#4458
- Bug fix (non-breaking change which fixes an issue)
- New feature (non-breaking change which adds functionality)
- This change requires a documentation update
> Tests
- Manual
- Cypress
### Test Plan
> Add Testsmith test cases links that relate to this PR
### Issues raised during DP testing
> Link issues raised during DP testing for better visiblity and tracking
(copy link from comments dropped on this PR)
## Checklist:
### Dev activity
- [x] My code follows the style guidelines of this project
- [x] I have performed a self-review of my own code
- [x] I have commented my code, particularly in hard-to-understand areas
- [ ] I have made corresponding changes to the documentation
- [x] My changes generate no new warnings
- [x] I have added tests that prove my fix is effective or that my
feature works
- [x] New and existing unit tests pass locally with my changes
- [ ] PR is being merged under a feature flag
### QA activity:
- [ ] Test plan has been approved by relevant developers
- [ ] Test plan has been peer reviewed by QA
- [ ] Cypress test cases have been added and approved by either SDET or
manual QA
- [ ] Organized project review call with relevant stakeholders after
Round 1/2 of QA
- [ ] Added Test Plan Approved label after reveiwing all Cypress test
---------
Co-authored-by: Aishwarya UR <aishwarya@appsmith.com>
## Description
The following issues were caused because of the recent changes with
respect to auto height instant update.
In the recent change, we removed a few wrappers around containers which
seemed unnecessary. This led to the fact that in deploy mode, these
wrappers were not present. The issue with this was that, these wrappers
were responsible for the modal widget's background color styling. This
also led to an issue where the background color was not applied in edit
mode.
To fix this, we've added a wrapper in the component and removed all
styling logic from the widget. This is because, the component is
responsible for the actual rendering and what users see. The widgets
should act as an interface, and as a result, should not deal with
styling.
Fixes#20434Fixes#20405Fixes#20436
## Type of change
- Bug fix (non-breaking change which fixes an issue)
## Description
- This PR moves all specs from slim to fat container to run tests underneath it
- Fat has the actual libraries that are being shipping to customers, hence this PR
- Also includes moving Git tests from using GitHub to Gitea
## Type of change
- New run (non-breaking change which adds functionality)
## How Has This Been Tested?
- Cypress CI Fat runs
## Checklist:
### QA activity:
- [X] Test plan has been approved by relevant developers
- [X] Test plan has been peer reviewed by QA
- [X] Cypress test cases have been added and approved by either SDET or manual QA
- [X] Organized project review call with relevant stakeholders after Round 1/2 of QA
- [X] Added Test Plan Approved label after reveiwing all Cypress test
Co-authored-by: yatinappsmith <84702014+yatinappsmith@users.noreply.github.com>
## Description
- Added checkForPageSaveError in assertAutoSave and assertPageSave
methods
- Fixed below flaky tests
- JSFunctionExecution_spec.ts
- Scrolling_Spec.ts
- Fork_Template_spec.js
- Fork_Template_To_App_spec.js
- GuidedTour_spec.js
- JSEditorComment_spec.js
- MemberRoles_Spec.ts
## Type of change
- Flaky test fix
## How Has This Been Tested?
- Cypress test runs
## Checklist:
### QA activity:
- [ ] Test plan has been approved by relevant developers
- [ ] Test plan has been peer reviewed by QA
- [ ] Cypress test cases have been added and approved by either SDET or
manual QA
- [ ] Organized project review call with relevant stakeholders after
Round 1/2 of QA
- [ ] Added Test Plan Approved label after reveiwing all Cypress test
Co-authored-by: Aishwarya UR <aishwarya@appsmith.com>
* feat: cypress test cases for the slider widget.
* fix: review changes completed.
* fix: cypress use data-cy selector.
* fix: remove range calculation from range slider stpSize validation.
* fix: added range validation back for stepSize.